우찬쓰 개발블로그
Activity + Fragment Lifecycle 본문
반응형
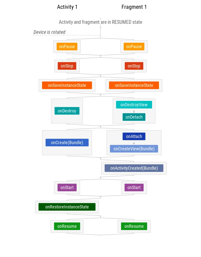
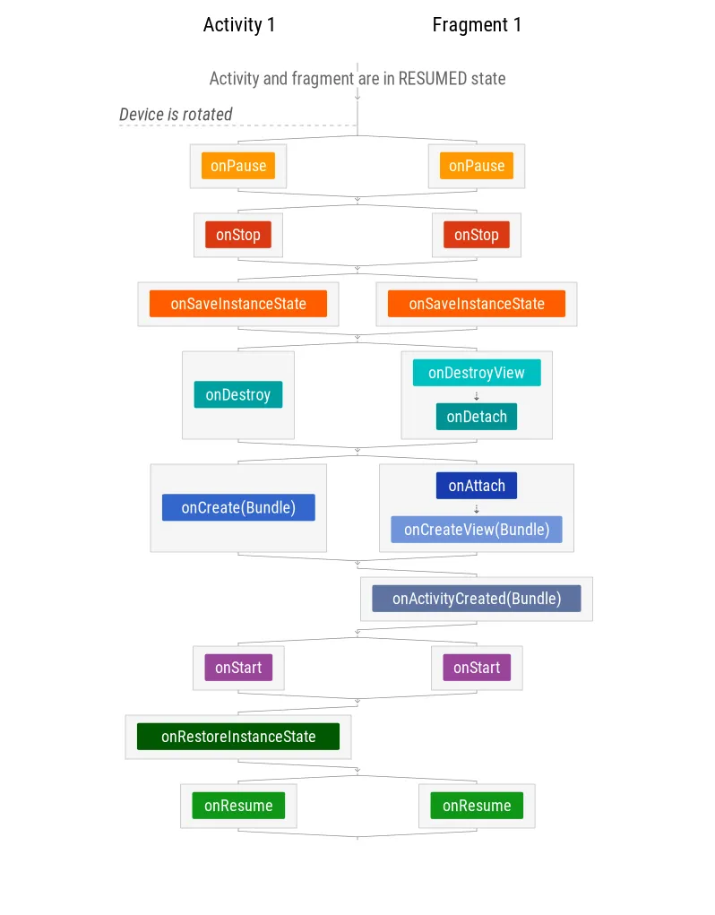
적당한 그림을 항상 못찾아서.. 저장용

refer
The Android Lifecycle cheat sheet — part III : Fragments
In this series: * Part I: Activities — single activity lifecycle * Part II: Multiple activities — navigation and back stack * Part III…
medium.com
반응형
'안드로이드' 카테고리의 다른 글
| 클린 아키텍처 (원본 블로그 번역) (0) | 2022.09.07 |
|---|---|
| 안드로이드 역사 (Dalvik VM, ART VM) (0) | 2022.06.08 |
| mac terminal에서 android studio를 실행하기 (0) | 2022.02.08 |
Comments